欢迎进入孝感麻糖米酒有限责任公司官网

孝感麻糖米酒厂
您当前的位置 : 首 页 > 新闻动态 > 公司新闻

第二批产业名片打造计划区域(城市)公布

2025-04-28

产业名片是一个国家、一个区域、一个城市工业形象的特别彰显、产业实力的重要标志和经济影响力感召力的具体象征。为深入贯彻党中央国务院关于制造强国、新型工业化和文化强国的战略部署,促进文化产业科技融合,讲好中国工业和企业故事,塑造和传播新时代中国工业形象,工业和信息化部工业文化发展中心组织实施《新时代中国工业形象塑造和传播工程之区域(城市)产业名片打造计划》,选择优势突出、特色明显、保障充分的区域(城市)分批打造产业名片,构建支撑新时代中国工业形象的标识矩阵。经过努力,前期我们发布了《第1批新时代中国工业形象区域标识(中国产业名片)成效案例》,并面向全国征集了第二批产业名片打造区域(城市),经对各地推荐或自主申报的区域 (城市)进行综合评议,确定了广州市等第二批区域 (城市)。有关事项说明如下:

一、工业和信息化部工业文化发展中心将会同政府、高校、科研机构、金融、媒体、社会组织等力量,加强中国产业名片建设理论和实践的研究,打造示范标杆,构建发展生态,搭建多元平台,推动政策资源、高端要素向区域(城市) 集聚,携手区域(城市)尽快打造一批影响力大、美誉度高的产业名片,形成支撑新时代中国工业形象的标识矩阵。

二、希望各区域(城市)能够推动将打造产业名片作为本地区域产业发展的重点任务,加强规划引导、政策支持和系统谋划,持续创新探索,打造产业名片地标,培育发展产业集群,强化品牌建设,创新传播方式,完善公共服务,着 力促进区域经济高质量发展,发挥产业名片在提升区域竞争力、拓宽城市发展空间等方面的作用。


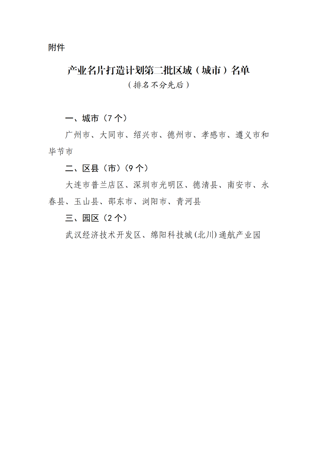
附件:产业名片打造计划第二批区域(城市)名单.docx


工业和信息化部工业文化发展中心

2025年4月25日    


图片

图片

图片



标签

最近浏览:

相关产品

相关新闻